MT7865
-
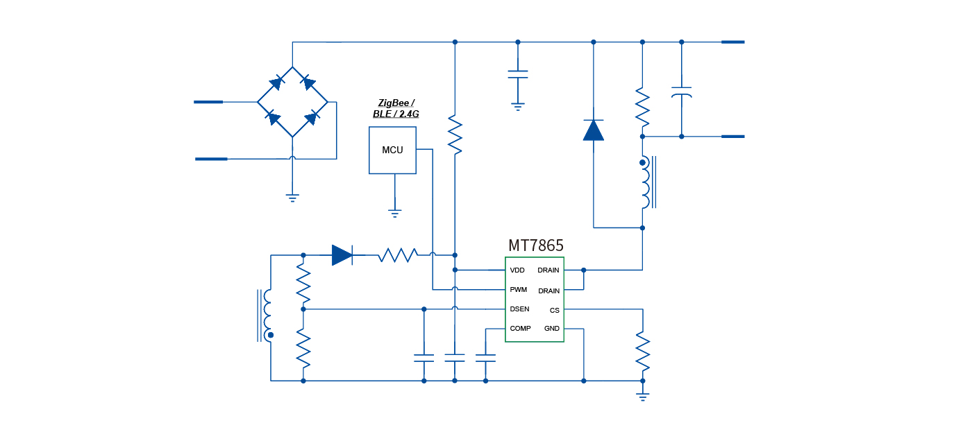
DESCRIPTION
The MT7865 is a high power factor (PF) Buck LED Driver. It works under Quasi-Resonant Mode (QRM) which reduces both of current and voltage stress greatly, helps to improve EMI performance and efficiency. The output LED current is sensed by MT7865 with Quasi-full-cycle sensing (QCS) technology, accurate LED current regulation is achieved.
The MT7865 is specially designed for intelligent dimming application. Dimming of LED current can be achieved by decoded PWM signal. The accuracy and consistency of LED current, especially at low dimming level, is achieved by the internal trimming decoder. As dimming level becomes lower, the switching control method goes from QRM to PFM (Pulse Frequency Modulation) seamlessly. Then smaller output current and lower switching loss are achieved.
MT7865 provides varies of protections to improve the system reliability, including over voltage protection (OVP), over current protection(OCP), short circuit protection (SCP) and over temperature compensation, etc.
-
FEATURES
Internal 600V power MOSFET
Single-stage active power factor correction (PFC > 0.90)
High precision LED current (±3%)
Good Line and Load Regulation (±2%)
Quasi-Resonant mode (QRM) operation
Various protection schemes
PWM Dimming (100:1)
Available in DIP8 package
-
Dimming lighting application
-
Smart LED Lamps with 2.4G/BLE/ZigBee
-
Other LED lighting application